4.1理解组织及其环境

组织应确定与其目标和战略方向相关并影响其实现质量管理体系预期结果的各种外部和内部因素。

组织应对这些内部和外部因素的相关信息进行监视和评审。

注:①这些因素可以包括需要考虑的正面和负面要素或条件。②考虑国际、国内、地区和当地的各种法律法规、技术、竞争、市场、文化、社会和经济因素,有助于理解外部环境。③考虑组织的价值观、文化、知识和绩效等相关因素,有助于理解内部环境。

【理解】

(1)外部环境包括法律法规、技术、竞争、市场、文化、社会和经济因素。内部环境包括织的价值观、文化、知识和绩效等。具体如图5-1、图5-2、图5-3所示。

图5-1某公司组织环境风险管理乌龟图

图5-2环境风险评估流程图

图5-3组织环境分析的内容和常规方法图

(2)外审时容易犯的错误:内部外部环境分析时不全面,没有包括法律法规、技术、竞争、价值观等内容,特别注意以下几个内容不能少:

外部环境:国际、国内、地区和当地的各种法律法规、技术、竞争、市场、文化、社会和经济因素。

内部环境:组织的价值观、文化、知识和绩效等相关因素。

(3)每年管理评审时,要评审一下内外部环境的变化,并更新内外部环境因素识别表。

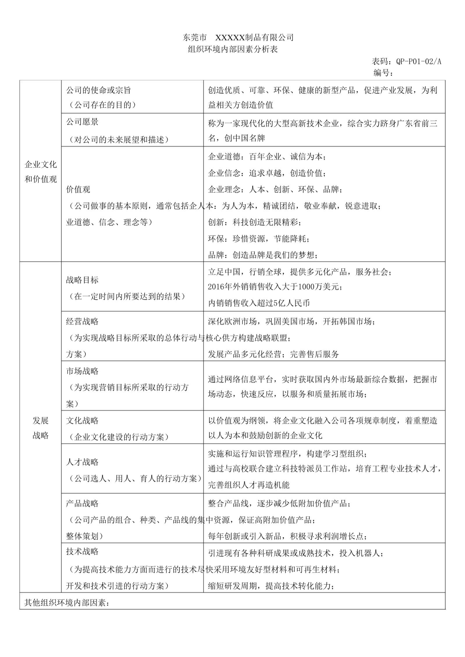
(4)外审时要提供的资料:内部环境因素清单,外部环境因素清单。

表5-1某公司外部环境分析案例

表5-2 某公司内部环境分析案例